中国政府网
西藏自治区人民政府
阿里地区行政公署
登录
注册
退出
网站支持IPv6
加入收藏
联系我们
繁体
网站首页
改则概况
改则概况
改则历史
平安改则
改则经济
旅游文化
新闻中心
新闻动态
今日关注
西藏新闻
国务院动态
政务服务
政民互动
民意征集
领导信箱
在线调查
民生关注
在线访谈
教育留言
政府信息公开
政府信息公开指南
政府信息公开制度
政府信息公开年报
依申请公开
基础信息公开
重点领域信息公开
县政府部门
专题专栏
网站首页
改则概况
改则概况
改则历史
平安改则
改则经济
旅游文化
新闻中心
新闻动态
今日关注
西藏新闻
国务院动态
政务服务
政民互动
民意征集
领导信箱
在线调查
民生关注
在线访谈
教育留言
政府信息公开
政府信息公开指南
政府信息公开制度
政府信息公开年报
依申请公开
基础信息公开
重点领域信息公开
县政府部门
专题专栏
重点领域信息公开
行政权责清单
法治政府建设
招标公示
目标责任考核
财政信息
保障性住房
食品药品安全
环境保护
公共资源交易
社会救助信息
科技管理
安全生产
项目经费
脱贫攻坚
工作报告
议案提案办理
牧区改革
督查审计
您的位置:
网站首页
>>
政府信息公开
>>
重点领域信息公开
>>
环境保护
>>
正文
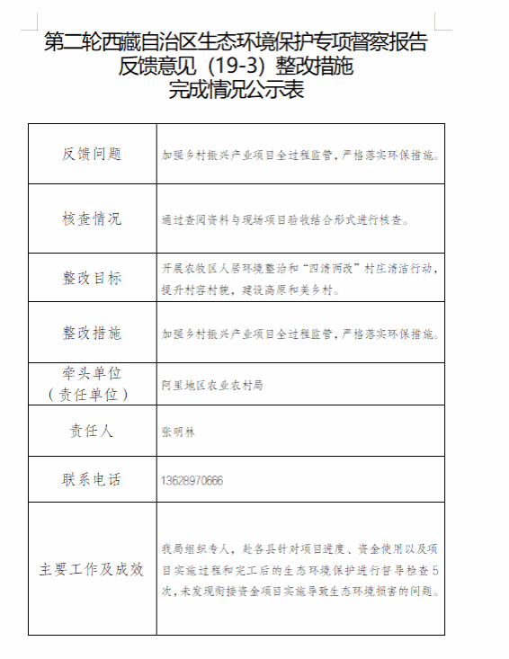
第二轮西藏自治区生态环境保护督察报告反馈意见(19-03)整改销号公示
索引号:
default/2025-00258
发文字号:
发文机构:
默认部门
名 称:
第二轮西藏自治区生态环境保护督察报告反馈意见(19-03)整改销号公示
公文时效:
发布日期:
2025-12-08
中央部委网站链接
中央政府门户网站
共产党员网
中央纪委监察部网站
中国新闻网站
凤凰网
新华网
人民网
外交部
科学技术部
国家乡村振兴局
粮食局
档案局
信访局
外汇局
社保基金会
邮政局
国家能源局
保监会
证监会
发展研究中心
自治区政府网站
西藏自治区人民政府
中国西藏网
西藏自治区"一网通办"政务服务网
中国西藏之声网
自治区公安厅
自治区卫生健康委员会
自治区人力资源和社会保障厅
自治区发展和改革委员会
自治区科学技术厅
自治区经济和信息化厅
自治区自然资源厅
自治区生态环境厅
自治区住房和城乡建设厅
自治区交通运输厅
自治区市场监督管理局
自治区水利厅
自治区林业和草原局
自治区商务厅
自治区民族事务委员会
自治区审计厅
各县级网站链接
措勤县人民政府
改则县人民政府
革吉县人民政府
噶尔县人民政府
日土县人民政府
札达县人民政府
普兰县人民政府
各部门网站链接
行署办公室
发展和改革委员会
教育局(体育局)
科学技术局
经济和信息化局
民族宗教事务局
公安处
民政局
司法处
财政局
人力资源和社会保障局
自然资源局
生态环境局
住房和城乡建设局
交通运输局
水利局
农业农村局
旅游发展局
市场监督管理局
广播电视局